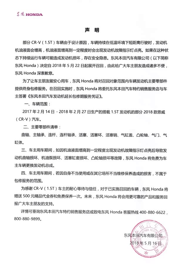
[汽车之家 新闻] 日前,东风本田汽车有限公司根据《缺陷汽车产品召回管理条例》和《缺陷汽车产品召回管理条例实施办法》的要求,向国家市场监督管理总局备案了召回计划,决定自2018年5月22日起,召回搭载1.5T发动机的部分2018款思威(CR-V)汽车,共计130455辆。
● 召回范围:
召回2017年2月14日至2018年2月27日生产的搭载1.5T发动机的部分2018款思威(CR-V)汽车,共计130455辆。
● 召回原因:
本次召回范围内部分车辆由于设计原因,车辆持续在低温环境下短距离行驶时,发动机机油液面会增高,机油液面增高到一定程度时会出现发动机故障指示灯点亮,如果在这种状态下持续运行车辆可能造成发动机损坏,存在安全隐患。
● 解决方法:
东风本田汽车有限公司将为召回范围内的车辆免费更换空调控制单元、升级FI-ECU软件,对搭载CVT变速箱的车型同时更换散热器下水管总成、升级TCU软件,抑制机油液面增高,消除安全隐患。召回实施时为对象范围内的车辆免费更换发动机机油和机油滤清器,并添加发动机清洁剂。
本次召回活动是在国家市场监督管理总局启动缺陷调查情况下开展的。一段时间以来,国家市场监督管理总局缺陷产品管理中心收到消费者反映此问题的投诉。收到投诉后,国家市场监督管理总局立即部署缺陷产品管理中心对上述问题开展缺陷调查和评估。受调查影响,东风本田汽车有限公司决定采取召回措施,消除安全隐患。国家市场监督管理总局将继续组织缺陷产品管理中心对本次召回活动所采取的措施进行重点监督和评估,并要求东风本田汽车有限公司本着对消费者高度负责的态度,提高召回完成率,加强对召回车辆进行监测,切实保护消费者权益。
东风本田汽车有限公司将通过挂号信等方式向召回范围内车辆的车主寄送《缺陷汽车产品召回通知书》,东风本田汽车有限公司特约销售服务店将以短信、电话等方式通知相关车主。用户可拨打东风本田汽车有限公司客户服务热线800-880-9899(固话)、400-880-6622(手机、固话)进行咨询。用户也可登录国家市场监督管理总局缺陷产品管理中心网站(www.dpac.gov.cn)以及关注微信公众号(AQSIQDPAC)了解更多信息。此外,也可拨打国家市场监督管理总局缺陷产品管理中心热线电话:010-59799616 ,反映召回活动实施过程中的问题或提交缺陷线索。(编译/汽车之家 耿源)

京ICP备09113703号-1
信息网络传播视听节目许可证: 0110553
广播电视节目制作经营许可证
公司名称:北京车之家信息技术有限公司
中央网信办违法和不良信息举报中心
违法和不良信息举报电话:400-868-5856
举报邮箱:jubao@autohome.com.cn



