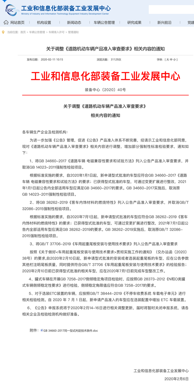
[汽车之家新闻] 在今年2月11日,根据工业和信息化部装备工业发展中心发出的《道路机动车辆产品准入审查要求》通知,从2020年7月1日开始,国内销售的新车都提供车载ETC的选装服务,消费者可以在购买新车时,可以自由选择是否提前安装ETC。目前,可选装ETC的车型包括:乘用车、货车、客车以及专用车,三轮车、城市公交车等无法上高速以及仅仅在城市内部使用的车辆无需增配。

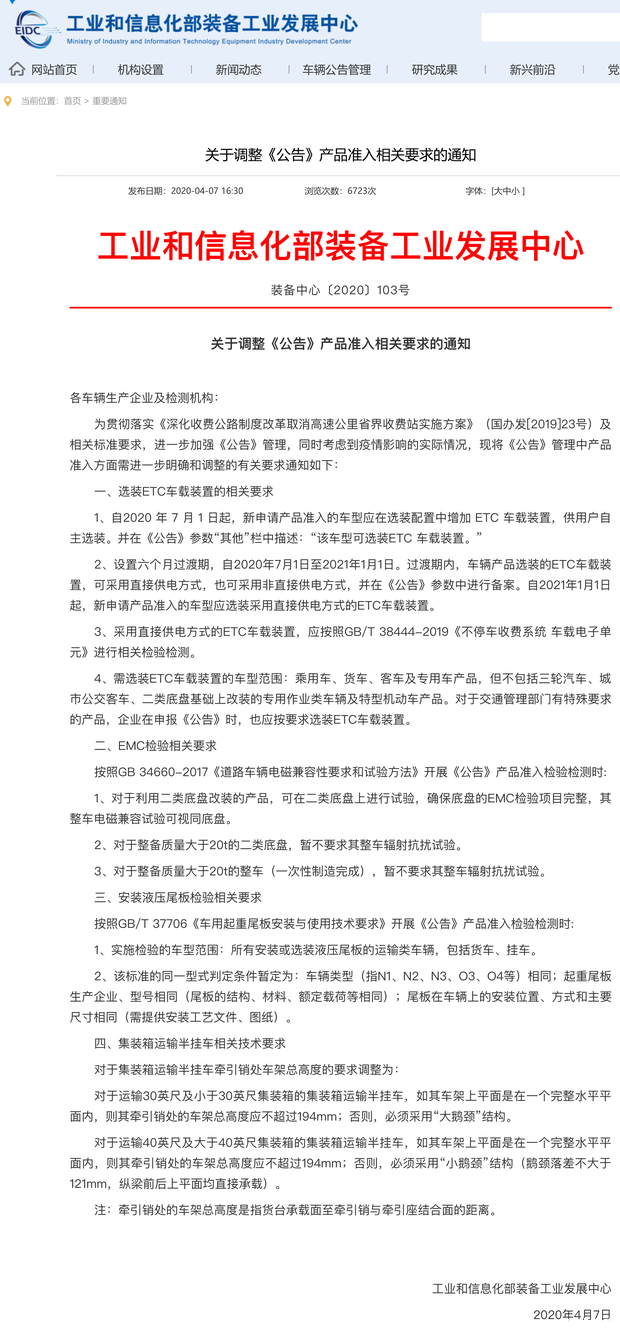
而随后进入今年4月份,考虑到疫情影响的实际情况,工业和信息化部装备工业发展中心发布“关于调整《公告》产品准入相关要求的通知”,其中表示选装ETC装置推行增加6个月的过渡期,也就是从2020年7月1日至2021年1月1日。同时,在过渡期内,车辆产品选装的ETC车载装置,可采用直接供电方式,也可采用非直接供电方式。具体如下:
1、自2020年7月1日起,新申请产品准入的车型应在选装配置中增加ETC车载装置,供用户自主选装。并在《公告》参数“其他”栏中描述:“该车型可选装ETC车载装置。”
2、设置六个月过渡期,自2020年7月1日至2021年1月1日。过渡期内,车辆产品选装的ETC车载装置,可采用直接供电方式,也可采用非直接供电方式,并在《公告》参数中进行备案。自2021年1月1日起,新申请产品准入的车型应选装采用直接供电方式的ETC车载装置。
3、采用直接供电方式的ETC车载装置,应按照GB/T 38444-2019《不停车收费系统车载电子单元》进行相关检验检测。
4、需选装ETC车载装置的车型范围:乘用车、货车、客车及专用车产品,但不包括三轮汽车、城市公交客车、二类底盘基础上改装的专用作业类车辆及特型机动车产品。对于交通管理部门有特殊要求的产品,企业在申报《公告》时,也应按要求选装ETC车载装置。(消息来源:工业和信息化部装备工业发展中心;编译/汽车之家 周易)
京ICP备09113703号-1
信息网络传播视听节目许可证: 0110553
广播电视节目制作经营许可证
公司名称:北京车之家信息技术有限公司
中央网信办违法和不良信息举报中心
违法和不良信息举报电话:400-868-5856
举报邮箱:jubao@autohome.com.cn


