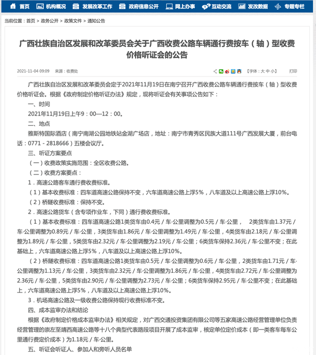
[汽车之家资讯] 日前,广西壮族自治区发展和改革委员会官网发布了《关于广西收费公路车辆通行费按车(轴)型收费价格听证会的公告》,广西壮族自治区发展和改革委员会定于2021年11月19日在南宁召开广西收费公路车辆通行费按车(轴)型收费价格听证会。根据《政府制定价格听证办法》规定,现将听证会有关事项公告如下:

◆一、时间:
2021年11月19日上午9:00—12:00。
◆ 二、地点
雅斯特国际酒店(南宁南湖公园地铁站金湖广场店,地址:南宁市青秀区民族大道111号广西发展大厦)五楼会议厅。
三、听证方案要点
(一)收费政策实施范围:全区收费公路。
(二)收费方案要点:
1、高速公路客车通行费收费标准。
(1)基本收费标准:四车道高速公路保持不变,六车道高速公路上浮5%,八车道及以上高速公路上浮10%。
(2)桥隧收费标准:保持不变。
2、高速公路货车(含专项作业车,下同)通行费收费标准。
(1)基本收费标准:四车道高速公路1类货车由0.4元/车‧公里调整为0.5元/车‧公里, 2类货车由1.37元/车‧公里调整为0.89元/车‧公里,3类货车由1.86元/车‧公里调整为1.49元/车‧公里,4类货车由2.18元/车‧公里调整为1.89元/车‧公里,5类货车由2.32元/车‧公里调整为2.19元/车‧公里;6类货车保持2.36元/车‧公里不变;在此基础上,六车道高速公路上浮5%,八车道及以上高速公路上浮10%。
(2)桥隧收费标准:四车道高速公路1类货车由0.5元/车‧公里调整为0.6元/车‧公里,2类货车由1.71元/车‧公里调整为1.13元/车‧公里,3类货车由2.32元/车‧公里调整为1.86元/车‧公里,4类货车由2.72元/车‧公里调整为2.36元/车‧公里,5类货车由2.90元/车‧公里调整为2.73元/车‧公里;6类货车保持2.95元/车‧公里不变;在此基础上,六车道高速公路上浮5%,八车道及以上高速公路上浮10%。
3、机场高速公路及一级收费公路保持现行收费标准不变。
◆ 四、成本监审办法和结论
根据《政府制定价格成本监审办法》相关规定,对广西交通投资集团有限公司等五家高速公路经营管理单位负责经营管理的崇左至靖西高速公路等十八个典型代表路段项目开展了成本监审,核定单位定价成本(即一类客车每车公里通行费定价成本)为1.18元/车‧公里。
◆ 五、听证会听证人、参加人和旁听人员名单(详细名单点击此处)(消息来源:广西壮族自治区发展和改革委员会;编译/汽车之家 周易)
京ICP备09113703号-1
信息网络传播视听节目许可证: 0110553
广播电视节目制作经营许可证
公司名称:北京车之家信息技术有限公司
中央网信办违法和不良信息举报中心
违法和不良信息举报电话:400-868-5856
举报邮箱:jubao@autohome.com.cn

