[汽车之家 资讯] 10月28日,我们从吉利银河新能源官方了解到,其针对旗下中大型轿车——银河E8(参数|询价)首个大版本OTA提前开启推送。此次OTA升级内容包括1个系统层升级,1个Ai新技术,新增27个功能,11项体验优化等。作为了解,目前银河E8共有7款在售车型,售价区间为16.58-22.88万元。




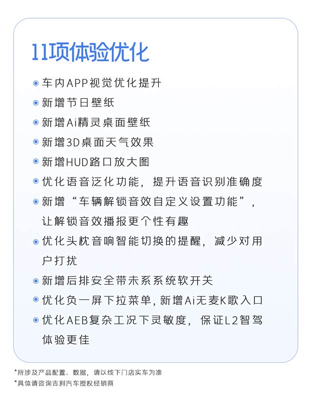
据官方透露,全面升级搭载了银河Flyme Auto智能座舱系统,并实现“Ai银河精灵”上车、WANOS全景声、星光绮遇App、Ai无麦K歌和管家模式离车助手等多项功能,为用户带来更沉浸、更高效、更便捷的智能出行体验。

本次银河Flyme Auto智能座舱系统“上车”,让银河E8拥有45英寸8K无界智慧屏+银河Flyme Auto组成的“长屏版”银河Flyme Auto。基于魅族Flyme操作系统的多年积累和高通骁龙8295芯片的支持,并且车机界面高度还原手机。独有的“小窗模式”和SmartBar,让多任务同屏操作更快捷,Dock栏、快捷卡片的自定义功能,也会让用户的操作更熟悉、更便利。













“Ai银河精灵”基于吉利星睿AI大模型和行业通用大模型打造,具备语言理解与生成、知识储备与整合、逻辑推理与分析、多模态数据处理、自我学习与进化等能力,分为手机精灵、车机精灵。 “手机精灵”和“车机精灵”双端在线,满足用户在离车和用车场景中的便捷控车需求,并率先实现微信好友交互方式来进行控车。

WANOS全景声的加入,更为用户带来可媲美百万级豪车HIFI音效体验,无论是听音乐、看电影还是玩游戏,都能一秒进入沉浸场景。用户还可通过车载轻社交应用“星光绮遇”App,发现附近和自己兴趣相近的车友,并通过应用组队出行。Ai无麦K歌、管家模式新增的离车助手等功能。


据悉,银河E8 OTA升级需要保持车门打开,先挂D挡,再切回P挡,使车辆处于Driving状态(原地方向盘可以转动),并插上主驾安全带。(注意: 开关车门容易导致Driving/Convenience电源状态切换至Inactive,造成下载暂停或任务中断。出现异常后的处理方式:车辆锁车休眠后,重新切换至Driving状态,让车辆恢复下载)下载完成后,解开安全带,大屏弹更新提示。(编译/汽车之家 周易)
