点赞
评论
收藏
分享
问编辑
当前位置:
工信部拟推行新车登记后6个月内禁止转二手政策
周易
关注
[汽车之家 资讯] 7月21日,有媒体报道称面对“零公里二手车”泛滥问题,工信部推行“新车登记后6个月内禁止转二手”的政策,从源头阻断套利空间。

据了解,面对“零公里二手车”泛滥问题,监管部门已采取行动。2025年5月,商务部召集行业机构及汽车制造商召开闭门会议,明确要求“强化全流程监管,建立信用评价体系”。同时,工信部也拟推行“新车登记后6个月内禁止转二手”的政策,从源头阻断套利空间。中国汽车流通协会则计划推动建立二手车出口唯一编码制度,奇瑞、比亚迪等企业已启动经销商违规上牌追责机制。

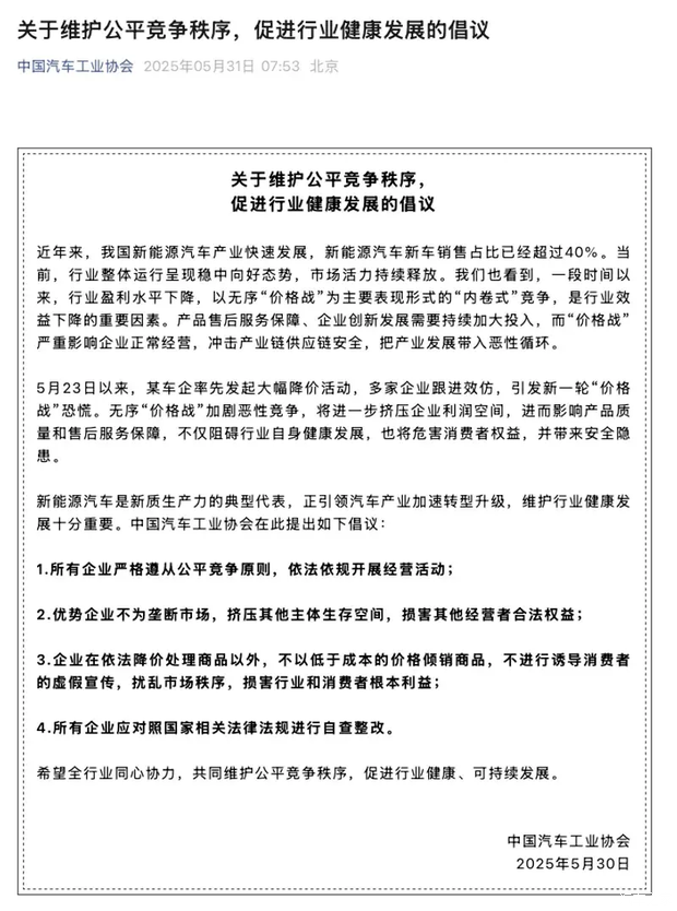
中国汽车工业协会则发布《关于维护公平竞争秩序促进行业健康发展的倡议》(以下简称《倡议》),明确表示支持企业通过正常的方式参与市场竞争,坚决反对无底线的“价格战”。(编译/汽车之家 周易)
文章标签
点赞
评论
收藏
分享
举报/纠错
作者其他作品
进入主页
扫码下载汽车之家App
© 2025 汽车之家 www.autohome.com.cn
京公网安备 11010802000104号
京ICP备09113703号-1
信息网络传播视听节目许可证: 0110553
广播电视节目制作经营许可证
公司名称:北京车之家信息技术有限公司
中央网信办违法和不良信息举报中心
违法和不良信息举报电话:400-868-5856
举报邮箱:jubao@autohome.com.cn
京ICP备09113703号-1
信息网络传播视听节目许可证: 0110553
广播电视节目制作经营许可证
公司名称:北京车之家信息技术有限公司
中央网信办违法和不良信息举报中心
违法和不良信息举报电话:400-868-5856
举报邮箱:jubao@autohome.com.cn

