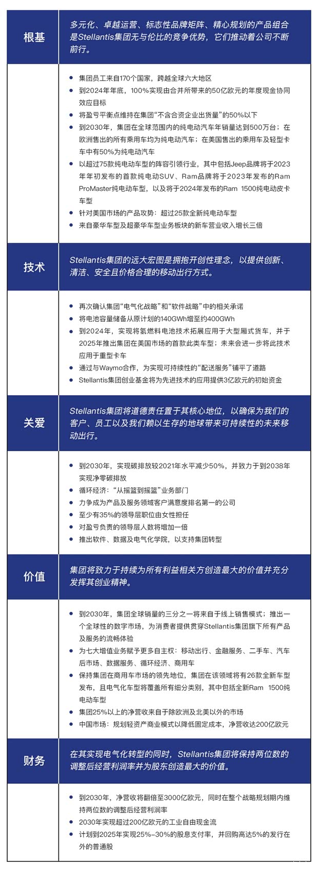
[汽车之家资讯] 2022年3月1日,Stellantis集团公布了其“Dare Forward 2030”战略规划,规划向我们展示了Stellantis集团未来十年的发展方向,据悉,Stellantis集团表示力争在2038年实现净零碳排放。同时,到2030年底之前,Stellantis集团力求实现在欧洲售出的汽车均为电动车型,在美国售出的汽车中有50%是电动车型。据了解,到2030年,集团将会拥有超过75款纯电动车型,在全球范围内纯电动汽车年销量达到500万台。

根据Stellantis集团首席执行官唐唯实(Carlos Tavares)介绍,集团的目标为‘以多元化为源动力,引领全球出行方式’,通过全新的思维模式来寻求改变移动出行领域。此外,除了上面提到的“2038年实现净零碳排放”的目标之外,到2030年,Stellantis集团将减少50%的碳排放。同时,随着在电动车领域的持续发力,Stellantis集团将会把电池容量储备从原计划的140GWh增至约400GWh。


产品规划方面,到2024年,集团将会实现将氢燃料电池技术拓展应用于大型厢式货车,并将于2025年在美国市场推出首款产品。值得一提的是,Stellantis集团将会继续巩固其在商用车市场的地位,据悉,未来将会有26款全新车型问世。


此外,Stellantis集团还向我们展示了Jeep品牌旗下的首款纯电动SUV车型,据悉,新车将会在2023年年初正式发布,可以看到,新车依旧采用了我们非常熟悉的家族式设计语言进行打造,不过,前格栅内部采用了封闭式设计。同时我们还可以看到,新车将会在车辆周身融入大量黑色设计元素,可以赋予车辆更加浓郁的跨界属性。

除了上述车型之外,Ram 1500纯电动皮卡车型的预告图也在战略规划发布会上发布,据悉,这款新车型将会在2024年正式与我们见面,未来或将成为福特F-150 Lightning车型的直接竞争对手;此外,Ram ProMaster(参数|询价)纯电动车型将会在2023年问世。我们还了解到,未来,Stellantis集团将会把最新技术全面覆盖到旗下的产品上,从主打性价比、面向家用市场的产品到售价更加昂贵的豪华车型都将能够享受到科技带来的升级。

据悉,Stellantis集团在未来将会保持自身在运营、执行速度等方面的优良传统,到2030年,集团的净营收或将增长一倍。(文/汽车之家 杜安迪)
