点赞
评论
收藏
分享
当前位置:
工信部:2020年突破自动驾驶等关键技术
才丽媛
原创 · 0浏览·2018-11-15 12:36关注
[汽车之家新闻] 伴随着国内新能源汽车的快速发展,一场有关智能网联汽车和自动驾驶的“竞赛”也即将展开。11月14日,工业和信息化部(以下简称“工信部”)办公厅关于印发《新一代人工智能产业创新重点任务揭榜工作方案》的通知,计划在人工智能的主要细分领域,遴选一批掌握关键核心技术和创新能力的代表并给予大力培育,加快国内人工智能产业与实体经济的融合发展,解决国内产业发展核心基础技术薄弱等问题。

『文件部分截图』
其中“智能网联汽车”成为了此次人工智能揭榜工作的17个重点任务之一。根据工信部定下的《三年行动计划》,预期“到2020年,突破自动驾驶智能芯片、车辆智能算法、自动驾驶、车载通信等关键技术,实现智能网联汽车达到有条件自动驾驶等级水平”等目标,并打造出以车辆智能化计算平台为核心,集软件、硬件、算法、网联通信、信息安全一体化的车辆智能化平台。

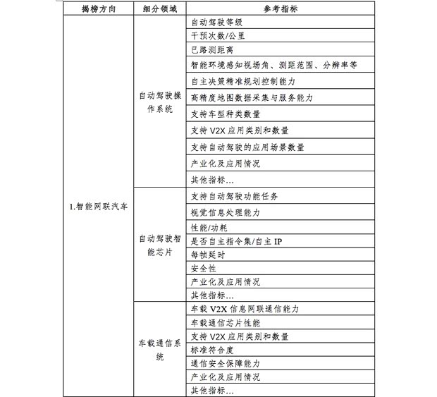
『智能网联汽车的揭榜参考指标』
据悉,各揭榜单位完成攻关任务后可申请评价,而工信部会组织相关专家和第三方专业机构开展评价工作,并适时公布评估结果,择优发布攻关成功单位(每个细分领域原则上不超过3家),给予重点推广和支持。(文/汽车之家 才丽媛)
文章标签
点赞
评论
收藏
分享
举报/纠错
作者其他作品
扫码下载汽车之家App
© 2026 汽车之家 www.autohome.com.cn
京公网安备 11010802000104号
京ICP备09113703号-1
信息网络传播视听节目许可证: 0110553
广播电视节目制作经营许可证
公司名称:北京车之家信息技术有限公司
中央网信办违法和不良信息举报中心
违法和不良信息举报电话:400-868-5856
举报邮箱:jubao@autohome.com.cn
京ICP备09113703号-1
信息网络传播视听节目许可证: 0110553
广播电视节目制作经营许可证
公司名称:北京车之家信息技术有限公司
中央网信办违法和不良信息举报中心
违法和不良信息举报电话:400-868-5856
举报邮箱:jubao@autohome.com.cn

