
【今日看点】
● 理想汽车CEO深度反思,调整经营策略应对挑战
● 广汽埃安20亿巨资助力产销突破,发现更多详情
● 美国放宽排放标准,电动车转型遭遇调整
● 揭晓2023新能源车品质,哪些品牌领跑、问题何在?查看完整报告!
● 北京出台政策最高奖励200万 助力二手车经销商发展
● 全新英菲尼迪QX80亮相,3.5T V6双涡轮助力豪华SUV再升级
● 宝马新世代X概念车亮相 预告2025年量产风采
● 探索宝马2026年国产新世代车型的未来愿景
● 全新BJ30发布 探索都市野趣轻越野新境界
● 全新BJ40刀锋英雄版今晚开启预售,越野性能升级
● 小鹏P7i鹏翼版亮相,新配色添风采,性能升级抢先看
● 全新大众迈腾B9曝光,智能驾驶引领风潮
● 智界S7新款上市在即,新功能加持,销量目标直指5000台
● 比亚迪元UP即将上市 酷萌小型SUV续航达401km
● 探索未来科技,长安UNI-Z插混SUV即将上市
● 坦克400新车型发布,燃油经济性和智能系统双升级
● 福特新款Tourneo Connect PHEV官图亮相,110km纯电续航
● 探秘全新现代Santa Cruz,纽约车展即将揭晓!
● 领克03+TCR Cyan版破宁波赛道纪录,售价42.03万
● 换英菲尼迪QX60,享3万置换金,尊贵驾驭等你来!
【行业风向】

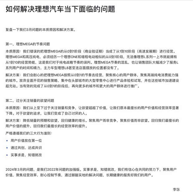
理想汽车CEO李想在最新员工信中反思了理想MEGA纯电车型的节奏和销量问题,并对产品、销售等方面进行调整。理想MEGA于3月1日上市,价格为55.98万元,首周交付超过1000辆。李想承认市场转型挑战,同时展望公司布局的超充站将于二季度达到600座,2024年底前扩展至2000座。尽管面临批评和挑战,理想汽车坚持其使命和价值观,预期实现健康增长。

广汽埃安新能源汽车股份有限公司将以约20亿元接手湖南智享汽车管理有限公司(原广汽三菱)的全部股权,进而利用其工厂扩大产能。预计于2024年6月量产,助力广汽埃安达成2025年产销100万辆的战略目标。智享公司的注册资本为19.47亿人民币,业务范围扩展到新能源汽车整车及机械零部件销售。

美国环境保护局发布了2027至2032年车型适用的新汽车尾气排放标准,较初稿有所放宽。新规要求2032年电动车占总销量的56%,插电混动占13%,燃油车占29%。此举旨在减少污染,但放宽了对电动车的强制要求,受到了汽车制造商的欢迎以及环保组织的失望。新规将使2032年车辆二氧化碳排放量大幅减少,有助于减半2026年的平均排放量。
揭晓2023新能源车品质,哪些品牌领跑、问题何在?查看完整报告!

2023年新能源汽车质量报告显示,尽管新能源汽车在续航、智能化等方面有所进步,但其质量问题逐年增加,特别是在行驶过程、电子设备、车身外观等方面的噪声问题。AITO问界、蔚来和吉利是中国品牌中质量最佳的三大品牌。报告基于21877个样本,指出新能源品牌PPH值上涨,质量有下降趋势,消费者对此应保持警惕。
【出行动态】

北京市商务局发布支持二手车经销商的政策,提供最高200万元资金奖励,以促进二手车流通和消费。资金支持面向在北京注册、具有独立法人资格的二手车企业,条件是2023年11月1日至2024年10月31日期间经销额超过500万元。奖励发放遵循“先报先得”原则,申报时间截至2024年11月5日。
【产品资讯】
全新英菲尼迪QX80亮相,3.5T V6双涡轮助力豪华SUV再升级

全新英菲尼迪QX80(参数|询价)全球首发,这款全尺寸SUV搭载3.5T V6双涡轮增压发动机,提供456马力的最大功率。新车外观和内饰均进行了现代化升级,配备了贯穿式LED灯带和豪华内部装饰,包括Klipsch高端音响系统和支持多功能的座椅。新车将于今年晚些时候上市,空间更大,还增加了自适应阻尼电子空气悬架,提升了舒适性与燃油经济性。

宝马新世代X概念车已于3月21日发布,预览了未来宝马X系列的设计风格,将于2025年下半年在匈牙利德布勒森工厂投产。新车保留Vision概念车的设计元素,包括标志性的长条形大灯和双肾格栅。宝马新车采用可回收材料内饰,并配备最新技术。动力方面,将搭载第六代eDrive电驱技术和800V高压电气系统,提供快速充电和更长续航。

宝马集团计划于2025年推出新世代车型并在随后24个月内至少投产6款车型,首款车型将于2026年在中国沈阳国产。新车型强调电子电气架构创新、电驱和电池系统的性能提升,以及可持续生命周期管理。新世代车型是宝马电动化战略的第三阶段,旨在2030年前将纯电动车型销量提升至全球交付量的50%以上。此外,新车型将采用第六代eDrive电力驱动系统和新一代电池技术,提高能量密度和续航能力。宝马还在数字化和自动驾驶功能上进行重大投资,已在中国启动L3级自动驾驶功能的本土化研发。

全新BJ30轻越野车型由北京汽车发布,车身尺寸增大,配备1.5T混动系统,特有家族式设计和高辨识度日行灯。车身长宽高为4730/1910/1757(1790)mm,轴距2820mm,具备不错的越野能力。新车内搭载双屏组合和L2.5级驾驶辅助,后排座椅可平放扩大空间。动力系统综合功率206kW,扭矩450牛・米,0-100km/h加速7.54秒,续航1000公里,配备电控四驱和ATS全地形控制系统。

全新北京BJ40刀锋英雄版在北京汽车2024新春发布会上亮相,将于3月21日晚开启预售并在北京车展上市。这款车较城市猎人版提升了越野性能,采用经典五孔设计,搭载2.0T汽油和柴油发动机,具备良好的识别度和通过性。新车尺寸为4790/1940/1929mm,轴距2760mm,接近角38度,离去角36度,配备全地形越野胎,提供全尺寸备胎与分段开启后尾门,内饰配备全液晶仪表和双联屏。

小鹏汽车推出了P7i鹏翼版,该车型在702km长续航版基础上升级外观内饰,增加星暮紫和星辰蓝两种新配色,并配备剪刀门设计和19英寸全黑轮圈。内饰保持灰色,预计红色内饰将回归,配置包括Nappa真皮座椅、座椅通风加热等。动力系统沿用276马力电机,提供702km续航。四驱性能版售价33.99万元,限时优惠价28.99万元,两驱版有望降至约25万元。新系统天玑5.0预计4-5月通过OTA更新。

全新大众迈腾B9将于4月25日在北京车展正式亮相。新车特点包括全新外观内饰设计、搭载大疆智能驾驶方案,以及提供1.5T和2.0T两种动力选择。由大众设计总监Marco Pavone领衔设计,新迈腾在尺寸、科技及内饰上均有显著变化,强调科技感与运动风格。

新款智界S7将于4月8日上市,预计月销量为5000台,计划上市即交付。新车型将加入产品阵容,并为现款车型升级新功能。此外,智界将于7-8月推出代号EHY的跨界SUV纯电动版,年内补齐增程版。智界S7生产将转移至专属产线,以支持功能升级并解决交付问题。新跨界SUV在设计上与智界S7相似,呈现年轻运动风格。

比亚迪元UP预计将于3月26日上市,作为比亚迪e平台3.0下的首款小型纯电SUV,拥有CLTC综合工况续航401公里。新车融合了王朝的龙颜美学与时尚年轻化元素,外观采用封闭式前格和隐藏式车门把手,内饰呈黑+米双色调搭配全景天幕。车身尺寸为4310/1830/1675mm,轴距2620mm,动力系统搭载最大功率130千瓦的电机。

长安UNI-Z将于3月28日上市,推出两款配置,价格分别为12.79万和13.49万。这款紧凑型SUV配备了蓝鲸智电iDD插电混动系统,提供125km纯电续航。外观上,采用无边界格栅和LED灯组,拥有流行的溜背造型和贯穿式尾灯,强调科技与运动感。内饰包括一体式环抱座舱和超大尺寸悬浮式中控屏,动力系统结合1.5L发动机和电机,提供优异的动力性能。

坦克400 Hi4-T将推出新车型,计划于3月22日上市。新车型特点包括全新米勒循环发动机提高热效率和燃油经济性,智能系统升级,并可能有城市版和越野版。设计上,新车延续硬派风格,搭配科技四屏设计和2.0T+9HAT混动系统,提供高性能和便捷的快充功能,满足多种路况需求。
福特新款Tourneo Connect PHEV官图亮相,110km纯电续航

福特发布了Tourneo Connect PHEV的官图,这款紧凑型MPV提供5座和7座布局,配备1.5T插混动力系统,纯电续航110km,将于今年第四季度在美国交付。新车拥有福特家族设计,内饰包含10.1英寸全液晶仪表盘和中控屏幕,支持手机互联。动力方面,综合功率150马力,扭矩350N・m,支持50kW快充和11kW家用充电。

现代汽车即将在纽约车展上展示新款Santa Cruz,该车将采用新的造型设计,并计划对性能进行升级。新车的格栅采用矩形设计,车尾拥有宽体设计和调整后的下包围。预期将对车内人体工程学和信息娱乐系统进行更新,并可能提升越野性能以应对竞争对手福特Maverick。目前Santa Cruz提供多种动力选择,包括最大285马力的2.5T涡轮增压发动机。
领克03+TCR Cyan版破宁波赛道纪录,售价42.03万

驾驶员马青骅驾驶领克03+TCR Cyan版在宁波国际赛道创下2:02.415的新圈速纪录。该车型售价42.03万元,配备2.0T双增压发动机,350马力最大功率和450牛·米最大扭矩,与8AT变速箱相匹配。外观上,新车采用竞技风格设计,内饰保留领克03特色并增加赛车元素。车身轻量化和高性能配件进一步提升性能表现。

英菲尼迪宣布2024款QX60引入最高3万元的置换补贴政策,适用于任意品牌的车辆置换,截止至2024年4月30日。推荐购买可获最高4000元保险代金券。新车售价37.88-51.88万元,配备12.3英寸全液晶3D仪表盘和10.8英寸抬头显示,搭载2.0T涡轮增压发动机和9速变速箱,提供前驱或四驱选择。
京ICP备09113703号-1
信息网络传播视听节目许可证: 0110553
广播电视节目制作经营许可证
公司名称:北京车之家信息技术有限公司
中央网信办违法和不良信息举报中心
违法和不良信息举报电话:400-868-5856
举报邮箱:jubao@autohome.com.cn

